摘要:近年来,青年中出现“香火热”现象。这些青年的“上香”动机可分为三类:以“神圣感”为轴心的传统型动机、以“实用性”为轴心的现代型动机和以“娱乐性”为轴心的后现代型动机,且存在三类动机多元共存的情况。动机差异源于不同社会物质生活条件和文化环境的形塑:家乡香火文化土壤和家庭信仰延续着神圣性动机;风险社会与原子化生存构成的现代性生存困境引发实用性动机;社交媒体和商业资本联合营造的禅意网红文化推动娱乐性动机。当代中国处于“时空压缩”环境中,上香折射出青年成长中面临的现实困难和精神困惑,对这一现象不应过分指责,要客观分析,加强对青年精神生活进行引领。
关键词:青年;“上香”动机;社会形塑;时空压缩
近年来,在青年中出现了“上香热”现象。2023年3月以来,寺庙类景区门票销量同比增长367%,90后、00后占比接近50%。去哪儿网联手小红书发布的《五一旅行趋势报告》显示,“上香青年”位列十大趋势之首。“求人求己不如求佛,上班上学不如上香”语句频登热搜;“文昌帝君做屏保、魁星老爷当网名”现象屡见不鲜;“北京雍和宫求事业求手串、山西五台山求智慧求学业、苏州寒山寺听钟声求平安、舟山普陀山风景区寻桃花求姻缘、扬州大明寺游古刹求福财”成为部分青年中的流行出游攻略。青年上香成为社会热点现象,但对其动机和原因的分析存在争议,值得深入探究。
一、 研究综述
青年的信仰和价值观是党和国家高度关注的问题。目前,学界对青年上香现象的研究相对不足。在中国知网以“青年/年轻人+上香/求神拜佛/宗教热”为题名进行搜索,仅有7篇论文。学界和媒体主要围绕以下三个问题展开讨论。
一是青年“上香”现象的性质判断。批评派认为,上香意味着消极避世,将人生转机寄托于超自然力量。柳早在《新京报》发文称,一些年轻人分不清虚幻和现实,忽视自身的奋斗,明显走偏了。同情派认为,上香与奋斗相伴而行。田闻之在《北京日报》发文指出,进庙上香未见得是要“求菩萨显灵”,不过是心灵减压。早起上完香不耽误坐地铁搬砖,谁还不是一边祈福一边奋斗?要增加对青年的社会支持。中间派把“去信仰”视作青年“宗教热”的典型特征。王保进认为,上香早已超出宗教本身,兼具感受传统文化和消遣娱乐的双重形式。朱昌俊在光明网发文指出,有的寺庙已是集文化、观光、社交、消费于一体的景区,年轻人寺庙游的本质是新的旅游和消费方式[。多家主流媒体发表的观点针锋相对,可见,上香现象具有多面性,需进一步厘清。
二是“上香青年”的类型分析。徐连明以青年的不同信仰状态为分类依据,提出宗教信徒、宗教文化爱好者、宗教时尚青年三类:虔诚的宗教信徒排斥宗教时尚而致力于真正的宗教信仰;宗教文化爱好者与部分浅层次信徒参与宗教时尚活动,兼有一定的宗教信仰;宗教时尚青年热衷于外在化宗教表象,宗教信仰严重缺失。不过,以宗教为轴心的研究,未能包含民俗、玄学、旅游之中的上香活动。教育部社科司组织编写的《老员工思想热点面对面》关注到了员工上香有宗教信仰、文化体验、寻求慰藉和好奇跟风四种目的,但未展开论述。在我国,香火文化历史悠久,场域多样,上香动机有待进行更为细致的类型划分。
三是青年“上香”的成因分析。有学者从无神论与宗教信仰竞争的视角展开分析,认为信仰缺失导致“宗教信仰热”。也有学者从社会转型带来经济结构、社会阶层、文化变迁的角度进行分析。夏俊苹将“求神拜佛”视为社会转型期的青年亚文化,“折射出进步强制、时间异化对青年的压迫、剥削与异化,隐含了青年在激烈的社会变革中进步强制受挫、自塑与他塑出现偏离后寻求自我治疗的行为方式”。张阔将年轻人上香的社会心理概括为“心理调适与复原、社交互动与认同、文化与美的体验、现实驱动与愿景、情感联结与怀旧”。这两类视角都是必要的,但对作为影响因素的后现代价值观缺乏分析。
上述研究揭示,青年上香动机不是唯一的,但在分类和成因上仍有研究空间。第一,有的研究将“上香青年”视为同一类人,忽视其内部差异性,对青年上香动机的分类不够全面,对是否存在复合动机缺乏讨论;第二,学界关注到社会转型对青年心态的影响,但有待扩展到传统、现代、后现代价值观的综合视角,分门别类地分析不同动机的成因,探究形成机制;第三,研究方法以理论思辨为主,虽有少量问卷调查,但对青年的思想和心理缺乏动态的、细致的分析,而深度访谈可弥补这一不足。
基于此,本文试图通过对28位青年的访谈,探究青年上香的动机类型,分析不同动机多元并存的原因,并进行现实省思。
二、 理论框架与研究设计
(一)理论框架
本研究选取了两个理论视角。一是“代际价值观转变”理论,为青年上香动机的分类及其随社会转型而变迁提供借鉴;二是“时空压缩”理论,对当代青年上香的多元共生现象进行解释。
美国学者罗纳德·英格尔哈特在著作《现代化与后现代化》中提出了“代际价值观转变”理论。在传统社会,人们在稳态经济中寻求生存,宗教和族群规范等传统权威地位颇高;在现代社会,经济增长最大化是核心诉求,成就动机和法理权威占据主流;在后现代社会,核心工程是个人幸福最大化,后物质主义和后现代主义价值观兴起,宗教权威和理法权威都走向弱化(见表1)。此处为工作成果此处为工作成果此处为工作成果此处为工作成果此处为工作成果此处为工作成果此处为工作成果。借鉴以青年不同信仰状态为分类依据的方法,本研究将青年上香动机划分为三种类型:以“神圣感”为核心的传统型动机、以“实用性”为核心的现代型动机和以“娱乐性”为核心的后现代型动机(见表1)。

“代际价值观转变”理论的两个关键假设有助于探讨上香动机的成因。一是匮乏假设。人们倾向于赋予最紧迫需求以最高价值。当物质必需品和人身安全感匮乏时,人们会将“物质主义”目标放在首位。但在富裕条件下,经济发展的边际效用递减,人们更可能强调归属感、尊重、审美和知识需求等“后物质主义”目标。二是社会化假设。社会经济环境和优先价值观之间的变化往往并不同步,因为个人的基本价值观很大程度上反映的是未成年阶段的主流环境。
据此,可导出对上香动机形成机制的预测:一是匮乏假设说明,经济繁荣、优渥的生活条件和安全感提升会降低对宗教的需求;反之,经济增速放缓、就业难、失控感会增加精神寄托的需求。因此,需要考察当代青年的生活境遇,包括经济条件、社会风险和社会支持等。二是社会化假设说明,香火文化具有传承性。需要考察青年的早期社会化过程,即原生成长环境中的家庭信仰和家乡香火习俗。此外,教育、媒体等会不断涵化受众的世界观、人生观和价值观。因此,要关注青年的媒体接触及流行的青年亚文化。此外,在社会化过程中,青年对传统习俗和社会规范不是被动地全盘接受,而是具有主观能动性。还需要考察其在社会学习过程中的选择辨别、态度变化以及上香体验对个体行为的强化或弱化作用。
本文借鉴的第二个理论视角是“时空压缩”理论。美国学者戴维·哈维在著作《后现代的状况:对文化变迁之缘起的探究》中提出了“时空压缩”理论。景天魁从中国社会发展结构的角度使用“时空压缩”概念,即“传统性、现代性和后现代性这三个不同时代的东西集中压缩到了一个时空之中”。中国处于现代化进程中,但传统的影响力并未完全消散;伴随全球化和网络普及,青年群体价值观取向逐渐多元。据此可推测,当前青年的上香动机存在多元共生现象。
(二)研究设计
本研究于2024年秋设计半结构式访谈提纲,采取目的性抽样,在样本特性上按照“最大差异”原则,试图使研究结果覆盖各种动机类型;样本获取包括熟人、同学介绍,也包括在寺庙的随机采访。共获得36个样本,选择28个进行编码分析,8个进行饱和性验证。在28个样本中,有员工21名(以A开头编号)、职业青年7名(以B开头编号);年龄从17到34岁;男性13名、女性15名;群众12名、团员14名、党员2名;地域包含佛教信众向往的西藏,民俗文化兴盛的广东、福建等省份,也包含了宗教和民间信仰不显著的省份。由于研究精力和经费限制,样本主要为城市里受过大学教育的青年。

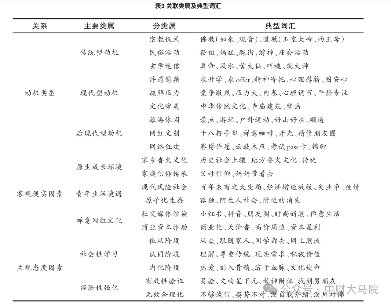
本研究采用质的分析软件NVivo11对访谈资料进行三级编码,即开放式登录、关联式登录和核心式登录,进行类型分析和情境分析。在开放式登录中,找到受访者较多使用的“本土概念”,如“家人信仰”“老家民俗”“算命”“风水”“祈福”“压力大”“失控感”“传统文化”“旅游”“文创产品”“赛博许愿”等。在关联式登录中,在九个主要类属下面将上述概念联结起来,在每个主要类属下列出分类属。建立类属间的有机关联,包括类型关系、因果关系等。在核心式登录中,将核心类属定为“上香动机的形塑机制”,形成两个判断:一是青年上香动机是社会客观现实和青年主观选择共同作用的结果,在其共塑下会形成不同类型的动机;二是中国处于“时空压缩”环境中,形成了传统、现代、后现代型上香动机多元并存的局面。

形成编码本后,由两位作者独立编码,并进行归类一致性(Category Agreement,CA)和编码信度系数(Reliability,R)检验。归类一致性系数公式为:CA=2*S/(T1+T2),S为两位作者相同编码的个数,T1、T2表示每人编码总数。编码信度系数公式为:R=(n*CA)/(1+n*CA),n为受访者数量[16]。经计算,归类一致性为0.87,编码信度系数为0.96,具有较高的内在信度。 用8个预留样本进行理论饱和性验证,未发现新的类属和关系。由此认为,“上香动机的形塑机制模型”在理论上是饱和的。
三、 青年“上香”动机的三种基本类型
英格尔哈特指出,社会变迁会带来社会目标和个人价值观的转变,形成以传统和宗教权威为核心的传统价值观,以法理权威和成就动机为核心的现代价值观,以及同时淡化宗教权威和法理权威、推崇主观幸福感至上的后现代价值观。本研究将访谈资料进行类属分析发现,青年上香动机存在传统、现代和后现代三种类型。
(一)以“神圣感”为轴心的传统型动机 上香在宗教和民间信仰活动中应用广泛,作为表达虔诚和与神明链接的仪式,讲究礼节的庄重神圣。基于“神圣感”而上香属于传统型动机,其特点是信仰、敬畏、虔诚和奉献,14位被访者有该动机。
一是进行宗教仪式。上香是佛教和道教的重要礼仪。佛教在节日庆典、早课诵经、法物开光、供奉祈福和超度亡灵等活动中会举办香火仪式,充满神秘感和敬畏感。三位西藏被访者所属的佛教派别、祭拜的神明不尽相同,但都时间规律,场域多样。A14介绍,“每个藏族人在良辰吉日、丰年佳节或面临重大考验时都会去祭拜。我在家时每天都会点灯油和藏香,偶尔去寺庙祈祷、转经筒,家中偶尔会请喇嘛来念佛经。”A7在藏历每月8号、10号、15号和30号的早晨都会上香,并且遵循着不能戴帽子,有时磕长头等仪式规范。他们都强调信仰的虔诚和奉献性,以香火供奉神明、祈福众生,但不提倡向神明直接索取,也不认为更贵的香会更灵验。A21在考前会去上香,但“不要带着向神明祈求好成绩的目的,神明会生气。”A14介绍,“金帆被风吹动一次即为万物祈福一次,很多人念的佛经是祈福世间万物平安吉祥,人与自然和谐共生,为的是每一个生灵。”
二是参与地方民俗活动。与宗教相比,民间信仰缺乏教义经典、教团组织和法器仪仗,具有民间性、自发性、地域性、多元性的特点。继承古老的“万物有灵”观念,信仰对象极为广泛,来源于自然崇拜、祖先圣贤、民间神话、鬼灵之说等。福建、广东等地有浓厚的宗族观念、地方信仰及香火文化活动,如闽南妈祖信仰、游神活动等。许多当地人自小耳濡目染,将其视为传统和习俗。“我老家水吉镇每年正月二十一有庙会踩街民俗活动,群众扮装游行,抬着神仙满街走。”(A3)谈到祭拜对象,被访者十分敬重,“这个神仙叫‘祖公老佛’,是历史上法力极强的神,为水吉带来了极大的福气。”祭祖也是重要的民俗活动,人们在清明节、中元节、重阳节或祖先忌日等时间上香,对祖先表达缅怀与追思,希望祖先庇佑家人。“祖祠是潮汕重要的宗族组织场所,是祭祖、宗族集会、传承文化的载体,有极高的地位和影响力,总是香火不断。”(A1)活动有固定的仪式规范,如准备“三牲”等供品,将香炉、灯“请”上祭桌,由长辈插上香烛,带领家人跪拜并献纸钱。多位被访者对香火文化很认同,认为其能传承历史文化、强化宗族凝聚力、进行道德教化、促进社会和谐。
三是对玄学感兴趣。有被访者谈到了风水、算命、算运势等玄学活动,充满神秘色彩。“我们当地比较迷信风水、算命。我每年都会去上香,算这一年的运势。加上一些仪式可以避小人。”(A10)基于“灵验”难以证伪,她表达了发自内心的相信,“算命有些东西算得很准。一些超自然现象是存在的,只不过我们人类还未发掘而已。”将患病归因于得罪神灵、鬼怪作祟、行为犯忌等,采用占卜、符咒、压胜、驱邪和巫术等手段。有东北等地的被访者谈到了黄大仙、叫魂、跳大神等民俗玄学活动。“在我生病时,奶奶会叫魂。走到院子路口拿一块馒头说:‘回来了。’然后再吃掉馒头。”(B6)
(二)以“实用性”为轴心的现代型动机
马克斯·韦伯认为,现代化进程的关键在于从宗教世界观转变为理法世界观。科学世界观的兴起是宗教信仰的神圣和前理性部分衰退的关键因素。上香的神圣性衰退,成为实现自身目的与需要的工具,是以最小成本获得最大收益的理性选择。基于“实用性”而上香属于现代型动机,其特点体现在世俗功利、重实用性以及追求个人发展上,涵盖20位被访者。
一是许愿慰藉。一些青年“无事不登三宝殿”,并非基于信仰,而是为了达成个人心愿才向神佛供奉。他们认为,直接向神索取是理所应当的。B2被问及上香动机时,奇怪地反问,“上香不就是为了求发财,保平安吗?”有的青年会提前做攻略,去孔庙求升学、去财神殿求发财、去药王殿求健康;也有青年对神佛并不专一,考试前孔子、观音、老子三家一起拜,抱有实用主义态度。被问及动机纯洁性时,回答“我觉得没有什么纯粹不纯粹的,想信多少信多少,想信什么信什么。”(A6)有被访者知道上香没有实际用处,但将其视为一种积极的心理暗示和精神寄托。A17因明年毕业,应家人要求同去上香,求了理想工作、家人健康和理想伴侣。被问及有多大概率能祈福成功时,回答“没什么概率,心理安慰罢了”。对于上香是否会让人相信虚无缥缈之事物,多位被访者给出否定的回答。“大家都接触了科学教育嘛,很少会走火入魔。上完香后,还是照常过。”(B4)
二是舒缓压力。在社会高速发展中,不少青年在学业、职业、婚恋、住房等方面感受到前所未有的压力,需要疏解释放。环境清幽的寺庙成为安静平和的象征,将现实的纷扰暂时隔开,让人忘却压力与烦恼,给心灵放个假。上香则成为从繁忙现实走入清幽隐世的情致过渡和心理铺垫,被视为简单易行的心理调节工具。“烧香拜佛让我在繁忙的生活中找到远离喧嚣的宁静空间,通过祈祷和冥想释放负面情绪,获得内心的平静。”(B7)面对未来的不确定性,一些青年感到迷茫、焦虑和无助,与神明“对话”的过程其实是在反思和叩问自己,探寻内心的答案。“社会舆论说金融专业将来不好找工作,有时真觉得喘不过气来。但每次去完雍和宫,就能稍微冷静下来,好好想想未来的路该怎么走。”(A18)此外,“不拜白不拜”是不抱特殊期待,但不排斥意外好处的典型心理。“拜一拜、上两炷香也不会有啥坏处,如果能有好事发生,我也乐见其成。”(A20)
三是文化审美。许多寺庙不仅是宗教场所,也承载着悠久历史与深厚积淀的文化遗产。古朴典雅的建筑、精美绝伦的雕塑壁画摹写着“仙境”“极乐世界”,既是将彼岸乐土化为现世净土的宗教需要,也是表达中国哲学思想及先贤高尚品德的文化需要。一些青年将其视为中华优秀传统文化的组成部分,通过上香感受历史的厚重和文化的璀璨,丰富自身阅历。“在香火缭绕中,我仿佛能听见历史的低语,感受到传统文化的厚重与深远。让我心生敬畏,更加珍视这份文化遗产。”(A11)寺庙或古朴沧桑,或典雅别致,飞檐比翼间风起铃动宛若穿越时空。青年前来探索,体会古人对信仰的追求,感悟生命的流转,获得超脱尘世的精神舒展。“我对道教感兴趣,在网上搜到白云观。古色古香的建筑,在香炉中静静燃烧的香火,不时经过几位身穿道服的道士,感觉穿越回了古代。”(A4)除了静谧安宁,雍和宫等地热闹兴旺的烟火气也受到一些青年的追捧。
(三)以“娱乐性”为轴心的后现代型动机 当经济安全得到充分保障,主观幸福可能被置于经济增长的目标之上。后现代主义带来传统宗教信仰和现代工具理性的双重衰落,但对人生意义和目的的关注不断上升。一些青年将上香视为时尚潮流或娱乐活动,对宗教节日、旅游、体验、商品和食品充满热情;对宗教信仰比较冷淡,对教义、经典、戒律不甚了解。还有青年通过网络玄学进行悦己型情感消费。基于“娱乐性”而上香属于后现代型动机,其特点为追求开心快乐、休闲放松和新奇有趣,涵盖10位被访者。
一是旅游休闲。有的青年仅将上香作为游览观光中应景的环节或顺道的行为,期待通过有趣的尝试,获得新奇体验。“我去南山文化旅游区是因为它是5A级风景区。看到很多人在拜南山大佛,有些好奇就去了。出来时会在额头点朱砂,挺新鲜的体验。”(B4)有的青年为寺庙所在地的奇山、秀林和清泉吸引,醉翁之意不在酒,在乎山水之间也。因为上香是顺带的活动,所以对寺庙及神佛的功能不求甚解,只是临时查询。“我热爱户外活动,在外远足时遇到寺庙会查查,拜这个佛是为了干嘛,也会进去祈福。”(A15)
二是网红文创及活动打卡。寺庙的文创、法物等向年轻人敞开怀抱。雍和宫的香灰琉璃手串、灵隐寺的十八籽手串、大慈寺的猫爪菩提、青羊宫的小葫芦,以及文创雪糕等成为网红产品。法喜寺推出萌系列周边,帆布包上印着“我佛尽该喜欢你,你这么棒棒”,收获一众年轻人的芳心。“一些精美的手串颜值高、寓意好。比如翡翠代表深爱和忠诚,星月菩提寓意智慧和平安,金刚菩提寓意吉祥如意。每天盘玩就代表一遍遍加持。”(B7)永福寺的慈杯咖啡、法喜寺的沐欢喜咖啡凭借禅意外形受到追捧,一寺一咖成为年轻人打卡新标配。当寺庙打卡成为小红书、抖音等社交媒体的热点话题,上香兼具了时尚和社交属性。年轻人以此表达个性和态度,展示独特品味和审美,获得关注与互动,满足社交需求。
三是网络狂欢。年轻人的上香行为已经扩展到了网络世界,“电子木鱼”“赛博上香”“网络祈愿”“求签解签”风靡一时。网络新玄学成为流行时尚,考试周转发锦鲤、网络“祭拜”孔子像,甚至把“三位考神——孔子、文昌帝君、魁星”放在一起拜,表示“给所有考研的同学三张pass卡,祝大家考神附体”。不少寺庙附上“电子功德箱”,一些年轻人持开放和娱乐的态度参与其中。“最近电子木鱼、云端拜佛、赛博许愿非常火。我也会线上看手相,还挺有趣。”(A13) 访谈结果还呈现,青年上香动机不限于某一单一类型,而是多元共存。既包括同一基本动机类型内部的混合,如兼顾许愿慰藉和文化审美、兼顾休闲旅游和网红打卡;又包括不同基本类型之间的混合,如参与民俗活动与疏解压力相结合、心灵慰藉与旅游休闲相结合等。
四、 青年“上香”动机的形塑机制探析

青年上香动机来源于不同的社会物质生活和文化环境。神圣性动机常根植于青年的原生成长环境,受到地方香火文化和家庭信仰代际传递的影响;实用性动机来源于现代加速社会、风险社会的压力和原子化生存的孤独;娱乐性动机离不开国风热背景下,社交媒体和商业资本对禅意亚文化的联合打造。但是,青年对其并非只能被动接受,其社会性学习具有主观选择性,若对上香进行了有效性验证或为无效性找到合理化解释,会推动上香动机的稳定。
(一)家乡香火文化土壤和家庭信仰传承形塑神圣性动机 神圣性动机混合着宗教、民族、民俗等历史文化因素的影响,其最初来源是不发达的社会生产力,以及不能掌握自己命运的人的“自我意识”。人类要生存,就需要抵抗自然灾害、野兽袭击和敌对势力,基于一系列的社会需求和利益原则而形成规范。当其与对超人间、超自然力量的敬畏崇拜相联系时,就会产生宗教意识、民间信仰或玄学迷信。
宗教等传统信仰的形成离不开“地理生态—经济类型—社会结构—价值观念”的作用方式。文化是人类适应生态环境的结果,最初的影响因素是时空地理环境;其次是在地理环境基础上的经济生产方式;最后是社会制度和组织。A14谈到了“苦难”对宗教虔诚的作用,“在土豆没传入时,青稞是唯一的粮食。雪山咆哮、洪水泛滥,伴随雪崩、塌方、山体滑坡、泥石流和山洪暴发。”宗教的关键功能是在不安全的情况下,通过信仰给人以确定性和救赎感,对苦难者进行精神抚慰,将希望寄托于来世。“因为佛法,一切无奈有根源,一切苦难有救赎。”一些东南沿海地区具有环山面海的地理环境,繁荣的商业和对家族观念的高度重视起到支撑作用,香火文化成为了传承家族记忆、维系宗族凝聚力的纽带。
在漫长的岁月中,根据经验筛选的、具有社会功能的传统沉淀下来、世代沿袭,形成人类社会各个群体传递经验的内部机制。在阶级社会中,不同阶级都会利用适合自己的宗教。“宗教一旦形成,总要包含某些传统的材料,因为在一切意识形态领域内传统都是一种巨大的保守力量。”民俗由不同地域人们的生活习惯逐步发展而约定俗成,形成较为稳固的心理定势、文化心态和生活习惯。民俗一旦形成,就具有无形的约束力,反作用于民众的生活。尽管当前的生产力大大提升,但不少青年对世代传承的信仰依然充满敬畏和热情。
在传统信仰的传承中,原生家庭起到了关键作用。儿童期的上香,往往是由父母或祖辈带领,在耳濡目染中建立初印象。“我母亲是虔诚的佛教信徒,每逢佛诞就会在家中烧香。在母亲的引导和感染下,我也养成了在特殊日子烧香的习惯。”(A13)继而对宗教等文化产生好奇,希望更深入地了解。此外,周期性的家族、家庭上香活动,可能让青年将上香与乡情、亲情之间建立一种怀旧和温暖的情感联结。“奶奶会带着我烧香拜佛,因此,寺庙于我是一种亲情的归属。”(B6)
(二)风险社会的失控感与原子化生存的孤独感形塑实用性动机
伴随现代社会生产力发展、国家福利制度建立和科学世界观教育,民众的传统信仰有所减弱。但是,在发达工业社会中,社会加速变化,人们反而对风险愈加敏感。德国社会学家乌尔里希·贝克在《风险社会》中指出,在发达现代性中,财富的社会化生产系统地伴随着风险的社会化生产。现代风险具有全球性、不可感知性、不可预测性、难以控制性等特征。
当前,我国形势和青年发展总体向好,但也面临着风险挑战。国际上,经济全球化遭遇逆流,世界进入动荡变革期;在国内,发展不平衡不充分问题突出,重点领域关键环节改革任务艰巨。时期效应理论认为,某个时期发生的重大事件、社会环境会对该时期的所有人产生影响,但是不同年龄阶段的人受到的影响可能不一致。青年群体面临着升学、就业、成家等关键人生议题和角色转变,容易感受到压力与迷茫。
此外,社会结构和家庭结构的变化,进一步减弱了青年的抗风险能力。熟人社会转向陌生人社会,大家族转向小家庭,带来了原子化的孤独。人类学家项飙提出“附近的消失”概念,认为年轻人非常关注两极,一是关注自我,如对考试、就业很焦虑;二是关心远方,如全球危机和民族兴盛,但对自己周边生活的认知反而很模糊[29]。很多年轻人觉得社会复杂充满不确定性,而自己在小世界中,压力很大地向前走,能否获得想要的生活亦未可知。“青少年上香并不是基于宗教信仰,是因为内心有愿望。现在社会大环境非常内卷,让人感到非常疲惫,需要一种精神寄托。”(B4)
当青年产生应对焦虑、压力、恐惧和无意义等的实用性动机时,上香成了在不确定下寻找的抓手和立足点。英格尔哈特认为,人的信念体系调节个人对新环境或威胁的反应,帮助人应对压力,并影响其应对威胁的策略。如果信念体系给人以可预测感和掌控感,就能把压力降低到有利于应对行为的水平;反之,信念的缺位会导致无助感和自我放弃(如抑郁、唯命运论、自暴自弃等)而非积极应对。万俊人认为,信仰危机被公认为一种“现代性”现象。西方式的“逻各斯中心主义”的“现代性”附魅,构成了现代信仰危机的认知根源;市场经济的全球化扩张和经济理性对人们日常生活日益强大的宰制性作用,则是实质性根源和社会背景。哲学家查尔斯·泰勒指出,现代社会中的个人被“单子化”“原子化”了。社会的“碎片化”使得社会信仰的形成更为困难[31]。当宏大的社会理想淡化,志同道合的朋友被各种“搭子”替代,原子化生存的个人在哪里去找心灵的“锚”就成为一个问题。“现代社会的人际关系也比较复杂,很多人在工作和生活中都感到孤独和无助。”(B5)上香则成为了应对无力感的一种安慰剂。
(三)社交媒体和商业资本打造的禅意网红文化形塑娱乐性动机 现代主义以人道主义和理性主义为核心,主张用理性战胜和衡量一切。然而,在实现工业文明和现代化的过程中,现代主义可能走向极端和反面,将人视为工具理性或科技理性的奴隶。而后现代主义通过反逻各斯中心主义、反理性、反中心,以非原则化、差异性、不确定性、反讽和狂欢等来表达反叛,形成“文化解构—戏谑狂欢—个性表达”的作用方式。
娱乐性动机发源于对现代性的反思和解构。当青年倦怠于现代生活的快节奏和功利主义,对绩效主义、比拼主义的“速度文化”进行解构的上香帖成了博主的“流量密码”。小红书上的《看世人慌慌张张,却只为碎银几两》(2.8万赞)、《我点高香敬神明,抵我心中意难平》(11.7万赞)、《东方骨:一袭素衣拜神佛》(2.7万赞)通过融入青年喜爱的中国风元素,塑造宁静淡雅、美轮美奂的禅意氛围,引发青年对现代生活方式的反思。“寺庙美景、禅意生活在网上热度很高。现实生活太紧张,社交媒体描绘了理想美好的世界,让年轻人很向往。”(A10)
网络戏谑与狂欢彰显着后现代价值观。比如,许多小红书的祈福方法热帖并非在科普宗教知识,而是带有明显的娱乐性。在《弘法寺正确打开方式:精准许愿,不接受调剂》(1.2万赞)中,介绍许愿话术公式之自报家门,“我叫某某,身份证号是多少”“我来自北京市朝阳区,门牌号是多少”,以防止神仙认错人或找错门。如同期末考试前在微信朋友圈放锦鲤,司法考试前拜司法部部长一样,青年并非真信其有效,而是在社交媒体参与网络狂欢。
商业资本将上香打造为时尚潮流,鼓励通过消费进行个性化表达。许多帖子对寺庙观光进行年轻化解读,突出体验性、新奇性和娱乐性,使上香成为“精装朋友圈”的重要方式。如介绍杭州法喜寺的古风拍照位置、西安古观音禅寺的网红千年银杏、苏州西元寺的撸猫活动等。A19表示,她去寺庙的一个重要理由是“去撸猫”。热门影视和游戏中的寺庙元素为寺庙游提供契机。比如,“北京最奇幻的寺庙:巨物恐惧症要犯了”(1.6万赞)让青年体验电影《刺杀小说家》中的场景。《我很少用“震撼”形容一个地方》(1.9万赞)介绍了游戏《黑神话:悟空》的取景地,展示了山西云冈石窟、善化寺和关帝庙等。“我们看到《黑神话:悟空》里用上香当存档点,感受到‘中国式浪漫’,感受到共同的文化基因和血脉,也推动了热爱这款游戏的年轻人去上香拜佛。”(A16)当上香具有了新的文化和身份意涵,商业资本大力推动物质化的个性表达。法物化身为网红爆款,素斋登上必吃榜,“2000多的项链我想都不想,2000多的佛珠我立马拿下”成为网络热梗,背后蕴藏消费主义的身影。
(四)青年社会性学习与上香动机的形成 社会认知理论认为,面对认知资源,人们不全是被动地接收、归类和处理它,还会根据自己的知觉、思想和思维方式赋予这些认知资源以抽象意义。原生成长环境、个人生活境遇和媒体禅意文化等客观条件会形塑青年的价值观念,但是青年依然具有
主动性。社会性学习是人们在对某事物有一定了解的基础上,基于一定目的,主动向周围环境搜寻信息的过程[33]。依从往往是上香的初始动机,但有的青年会发展到认同或内化阶段。 第一阶段是依从性动机。有被访者表示自己小时候虽不理解,但会遵从传统,跟随家人参加上香活动。A5表示,自己上香的最初动机“比较纯粹,就是过年、祭祖时和家人上上香,应该算是一种传统吧。以前热情不是很高,觉得路程比较远,爬山特别麻烦。”除了家长,同辈群体也是重要参照群体,容易引发青年的从众心理。A2介绍,高考前,同学们抱着“信则灵,不信则不灵”,试试看的态度去上香的行为尤其普遍。也有青年受互联网影响,经常看到朋友分享的寺庙打卡、祈福照片,无形中形成了一种社交压力,让其想融入其中。
第二阶段是认同性动机。有被访者在了解香火的历史文化渊源后,对其社会价值产生了认同感。A12介绍,徽商文化通过祭祖缅怀祖先艰苦创业的历史,能强化宗族凝聚力。A1认为,“潮汕香火包含对祖先的敬仰、对神灵的敬畏和对美好生活的向往,能增强人们的归属感和认同感,促进社会和谐稳定。尊老爱幼、勤劳善良等道德观念也对社会道德建设有积极意义。”有的青年则是在成长中遇到困难,萌发了寻找精神寄托的现实需求。“小时候觉得上香是一种过时的文化传统。上高中后,学业压力比较大,到了寺庙会主动去上炷香,希望学业有成。”(A5)
第三阶段是内化性动机。A14用“刻入骨髓、溶于血脉”来描述信仰的虔诚,并表示“我们信仰的不仅是宗教,而是对自然的敬畏和感恩,是一种生活方式和对文化的传承。”有青年认为,当代香火热出自青年对生活的无限热爱。A3表示,“人们期盼的学业有成、望孩成龙、健康平安、大富大贵或小美小满,都源自我们的多彩生活。来自生活、期盼生活,从生活中来又到生活中去,这是入世的态度。”还有青年将香火祭祀神佛归为中华民族独特的、具有历史厚重感的优秀传统文化,从传统文化“两创”的角度,将上香上升到“文化使命”的高度。 (五)上香动机的经验性强化
在将上香动机付诸行动后,亲身感受会对上香动机产生反作用。积极体验会强化上香动机;反之,上香动机可能弱化,但也可能通过合理化解释,使其不受影响。
一是有效性印证。积极的上香感受促使上香成为一种生活习惯。有宗教信仰者表达了信仰给人的改变和力量,“让人更隐忍、更豁达、更宽广、更谦卑。”(A14)“佛教并非佛渡,而是自渡。在高三艰难的时段,带给我精神力量,使我不再内耗,更加静心专注。”(A9)有民俗传承者感到上香促进了家族团结,并以此激励自己更加珍惜现在的生活,努力奋斗,为家族争光。
多位没有传统信仰的被访者谈到了“灵验”体验。“模考前我去上了一次香,真的拿到了好成绩,感觉像文曲星下凡。”(A5)但是,她并没有真正相信神佛,而是从调整心态,积极心理暗示的角度进行解释。“烧香让我压力减少了不少,冥冥中感觉有神灵在保佑我,有种找到归属、心平气和的感觉。”A6表示祈福具有排解负面情绪,缓解压力的实效,“脑子里想的是美好的期待,而不是现实的焦虑。”不过,也有一些青年转为了相信玄学。A5谈到的一个朋友原本对上香不屑一顾,但“跟我一起去,回来没几天真的找到了男朋友,后来就特别信这个。”
二是无效性的合理化解释。当上香许愿不成功产生认知失调时,除了放弃上香之外,进行合理化解释也是缓解认知失调的方式。第一,从自己身上找原因,如诚意不足、方法不对。“所求没实现还是会有些失望的吧。但因为我比较信这些,会觉得或许是我投入不够,虔诚不够。”(A5)第二,对结果重新进行解释,认为神佛已经进行了保佑。如虽然只考了80分,但是不上香可能只有70分。第三,从所拜的神佛身上找原因,放弃某个神佛,但是不放弃上香的行为。B3被问及没有用是否会继续上香时表示,“是的,心理寄托嘛。总不能怪自己,只能怪上面了。没有作用就换个庙拜。”
五、 青年“上香”现象的现实省思
当前,青年上香动机呈现出多元并存现象。神圣性、实用性和娱乐性动机不仅在青年群体中同时存在,还在青年个体身上复合出现。“代际价值观转变理论”有助于理解三类动机的核心特点,“时空压缩”理论则能为多元并存现象提供解释。上香动机离不开社会形塑,应分析不同动机的本质及其折射的青年生存境遇。但是,社会现实对态度的影响并非必然,存在主观选择性。应积极寻找建构青年价值观的空间和路径,对青年的精神生活进行引领。
首先,神圣性动机根植于宗教虔诚和民间信仰,要引导其与社会主义社会相适应,与中华优秀传统文化相融合。传统权威的核心机制是控制和稳定,官祀、民祀与各大宗教之间保持着某种张力,共同调节人们的利益关系。马克思主张把神学问题化为世俗问题,“宗教本身是没有内容的,它的根源不是在天上,而是在人间”。一是从改造社会入手,移风易俗。马克思主义从本质上揭示了宗教产生的历史根源和经济根源,同时指出,只有在生产力高度发达,生产关系公正合理,人们真正消除恐惧之时,宗教才会真正消亡。党在新中国成立初期改变传统农业生产方式,重塑社会组织机构,使得乡村的族权、神权体系被打破,但其凝聚社会和调节人心的作用得以保留。二是引导传统信仰与社会主义社会相适应。宗教的本质要到每个发展阶段的物质世界中去寻找。2018年,《中国保障宗教信仰自由的政策和实践》白皮书发布,既保护宗教信仰自由,又积极引导宗教与社会主义社会相适应,服务于国家最高利益和中华民族整体利益,拥护中国共产党领导、拥护社会主义制度。三是取其精华、去其糟粕,促进传统信仰与中华优秀传统文化融合发展。民俗文化包含祖先崇拜、鬼神崇拜、民间禁忌等内容,要在其创新性发展和创造性转化的过程中,剔除迷信的因素,淡化神秘的外衣,发扬中华民族求善的道德内核和求美的艺术追求。
其次,关注现代性困境中的压力疏解,增加对青年的政策支持和价值观引导,将解决思想问题和解决现实问题相结合。加速社会中对效率的过度追求可能导致绩效强迫症,在功绩社会中,外部的压迫转变为内部的自我剥削可能导致精神倦怠,在风险社会中,防不胜防的风险时常引发焦虚感和失控感。戴维·哈维认为,现代主义通过把时间空间化,大大加速社会进程,使得“地球村”成为现实,也导致了时尚、产品、生产技术、各种意识形态和价值观的易变性与短暂性。而短暂性越强,需要发现或制造存在于其中的永恒真理的压力就越大[36]。于是,“上香”将中国式的“尽人事,听天命”演绎得淋漓尽致——既在人事上已做到极致,便想在天命上也努力一下,甚至是“努力到极致后的一种精神寄托”。因此,要关照青年上香背后的心理原因和现实诉求,减少、疏解和转化现代社会的重压。一是化解社会风险,从源头上减压。在青年学习、就业、住房等方面提供切实有力的政策支持,帮助青年解决急难愁盼的现实问题。限制无效内卷和“996”“007”等加班制度,缓解对青年自由时间的强制挤压。二是为疏解压力提供有力支撑。上香并非减压的唯一手段,要通过加强党团组织建设、提供丰富的文体活动,为青年的群体认同、社交需求和释放压力提供更多选择。建立多元的心理健康教育和疏导渠道,让青年通过科学、健康的方式缓解焦虑。三是强化理想信念的思想引作用,引导青年化压力为动力。适度的压力对人生进步有积极作用,关键在于如何转化。要重视思想政治理论课和社会舆论宣传,引导青年坚定理想信念,正确面对理想与现实的差距。认识到伟大寓于平凡,平凡蕴藏不凡,将小我融入中华民族伟大复兴的事业中,为个人努力赋予更宏大的意义和更恒定的价值,让心灵能够安放。
最后,警惕新型休闲和消费陷阱,预防其在戏谑中解构主流价值,尤其要警惕放逐理想、反智主义和消费主义陷阱。在“时空压缩”的环境中,青年不得不面对后现代性的冲击和挑战。去寺庙旅游打卡、购买文创产品、参与网络狂欢时,要警惕潜在的风险。一是后现代价值观以个人幸福感为最高目的,存在消解集体主义、奉献精神的强烈动机。娱乐至上存在着“未富先躺”、放逐理想、消解责任的风险,不利于青年在百年未有之大变局中拼搏奋斗、担当大任。二是网络玄学等狂欢活动潜藏着反智主义,“遇事不决问玄学”迎合了宿命论观点。青少年处于信仰形成的关键期,若入戏太深,容易在世界观上滑向唯心主义,导致迷信的复归。三是商业资本为获得利润,以符号、时尚和身份为包装建构“虚假需求”,鼓动青年为爱好、娱乐和彰显个性买单,进行高价的悦己型和时尚型消费。因此,要清朗网络环境、规范周边产品,防止意识形态风险和消费主义陷阱。综上所述,应客观看待青年中出现的上香现象,不能简单地给青年上香行为贴上封建迷信、消极避世的标签。要通过社会赋能,帮助青年在时代洪流中科学看待人生,坚定理想信念,在实现中国梦的伟大实践中放飞青春梦想。
原载于《中国青年社会科学》第1期